高考英语和雅思哪个难?趁知识热乎,高考后出国留学,冲牛剑G5不是梦!


图片

高考虽然结束了,但与其相关的讨论还很热烈。其中,“高考英语难”再次成为焦点。毕竟无论是在国内就读还是留学,英语都是大家的加分或必备语言技能


图片




高考英语和雅思哪个更难?


由于高考英语当天也是雅思考试日,高考英语和雅思哪个更难?”这个老生常谈的问题再次引发讨论。

许多网友将高考英语140对标雅思7分和C1,但这种说法也遭到了很多争议。

图片


事实上,高考英语和雅思托福是完全不一样的题型和思维方式,并不能完全对标,只能用于粗略判断自己的英语水平

从考察范围和词汇上来看,雅思考试的难度还是大于高考英语的。

通常来说,高考英语词汇量达到3,500词,可以基本保证在140分左右。但雅思想要考到7分,起码要达到6,000以上的词汇量。而口语、写作的难度明显高于高考。



图片


高考后学习雅思

性价比更高


对于刚刚结束高考的学生来说,在经过连续几个月高强度的高考复习后,有关英语各大语法知识点和词汇的记忆仍处于巅峰状态,且大脑还处于非常活跃的学习状态。

这个时候学雅思是非常有性价比的,往往会达到事半功倍的效果。



图片

除了自身优势以外,高考后学雅思也有很多好处。

 

 对于继续在国内读大学的同学 


  • 许多高校开设海外交流项目,雅思成绩往往会成为申请的硬指标,提前准备好成绩,尽早占据先机;

  • 部分国内高校保研要求中提到雅思成绩,例如上海交通大学保研申请者英语水平需达到雅思6分以上;

  • 达到目标雅思成绩还可申请奖学金。例如哈尔滨工业大学,雅思成绩6分及以上可资助部分或全部考试费用,雅思7分及以上可资助100%的考试费用。


图片


伦敦莫顿学院是雅思IELTS/British Council官方列出的,可以认证雅思考生身份和成绩的学校之一

莫顿语言辅导中心,帮助所有非母语学习者攻克学习障碍,规范学术英语,熟练从容地使用英语应对Alevels阶段的学习和考试,并顺利通过雅思考试。

图片



欢迎各位意向同学和家长扫描下方二维码
报名参与名师试听课!

图片

 


 对于仍有出国留学意向同学 


高考结束了,一些同学和家长仍在考虑出国留学的可能——即高考成绩不理想,随时转轨国际教育留学,把握住本科冲击世界名校的准备
 
无论是英美或其他国家院校申请,对于国际学生来说,语言成绩都是必须提交的材料之一。

图片


高考结束现在申请

世界名校来得及吗?


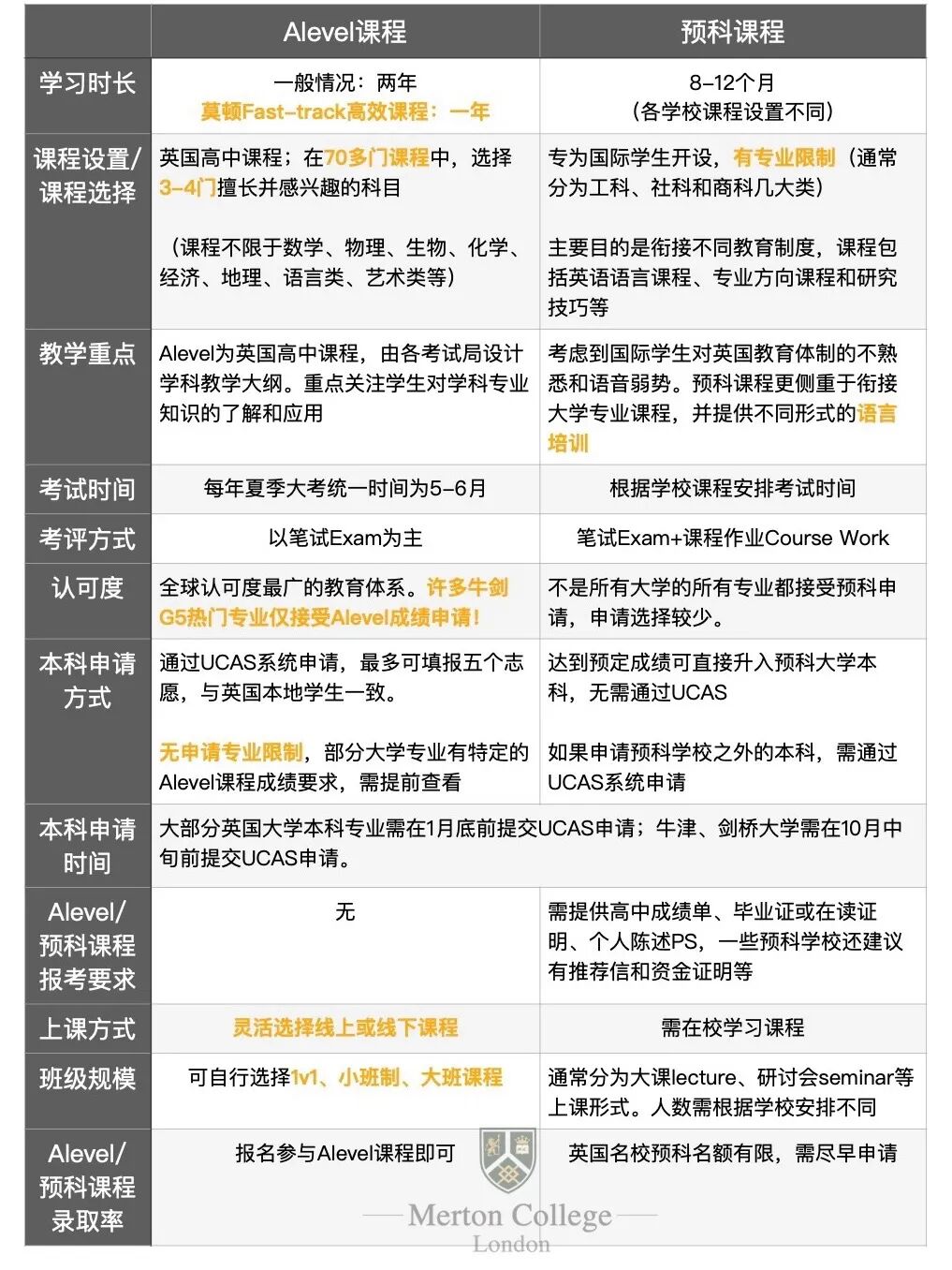
对于高考后希望入学英国本科的同学来说,Alevel和预科课程是主要申请途径但两者在学习时长和认可度等方面都有所不同。主要有以下几个维度的区别:



图片

综上所述,在学习时长同为一年的情况下,无论是从本科大学申请认可度、科目选择、上课方式,以及就读成本来看,Alevel都更有优势


伦敦莫顿学院

一年制Alevel课程

 

对于刚刚结束高考,有扎实学科基础的同学来说,伦敦莫顿学院特别开设了 一年制Alevel课程 ——制定专属学科、英语语言学习计划,在更短时间内完成Alevel课时任务,获得优异成绩,大大缩短时间成本!



成为伦敦莫顿学院长期学生让孩子在纯英制教育下,直接接触英国导师,在家即可完成全部学业,获得 英国学校学籍认证+导师推荐信!


我们可以为每位符合要求的学生提供(但不局限于):


英国学籍,莫顿学院学习证明/上课证明
✅大学申请所需的预估分和推荐信
✅符合英国招生官审美的申请文书
✅优秀学生有机会入组导师科研项目等

欢迎各位意向同学和家长扫描下方二维码
报名参与名师试听课
咨询个性化学习方案!

图片

 



一年制Alevel课程有何优势?

 

在伦敦莫顿学院辅导学生的反馈中都提到,相较于高考,Alevel考试的难度相对较低,刚刚经历过高考的学生能更好适应。



另外,Alevel选课比较灵活,在70多门课程中,选择3-4门有优势、感兴趣的课程。对于偏科的学生,更容易做到扬长避短,将个人优势发挥到最大。

图片

2024/25申请时间规划

  • 2024年6月:伦敦莫顿学院入学测试

  • 2024年7-9月:确定学生目标院校及专业,定制课程计划并开始学习

  • 2024年10月:通过UCAS完成英国大学本科申请

  • 2024年11-12月:准备目标院校面试/笔试,准备其他个人背景提升项目

  • 2024年1月:提交个人陈述等申请材料

  • 2025年1-5月:Alevel考前冲刺;拿到符合要求的雅思语言成绩

  • 2025年6-7月:参加Alevel大考

  • 2025年8月:考试结果公布,收到大学录取Offer

  • 2025年秋季:成功入学



伦敦莫顿学院导师团队

 

一年制Alevel课程需在更短时间内,高效完成所有Alevel课程学习。


好的导师、助教团队,可以让学生更快进入学习状态,在踏实掌握知识点的同时,了解各考局、科目的答题思路、得分重点,灵活运用、拓展所学内容,取得优异成绩!



图片



伦敦莫顿学院导师大多具有10年以上(I)GCSE/Alevel教学经验,其中不乏各学科教研组长、考局出题人、考题大纲编写人、牛津剑桥博士等

深谙各科目(I)GCSE/Alevel授课的精髓,熟悉各考局的特性、考点、考试风格和问题类型等。无论哪个学科,每位学生都有机会取得A*成绩!


伦敦莫顿学院部分老师资历简介👇

图片

生物/化学

Tim老师

Alevel考局考官

英国某著名私校科学系主任
英国中学化学教材撰写人
15+年Alevel/GCSE教研经验


2007年开始任职英国顶级名校化学、生物导师,曾多次担任化学系主任,负责学校的化学课程设置以及教材编写。


在Alevel/GCSE化学教学领域累积了近18年的教学经验,帮助不计其数的学生短时间提升成绩,Tim导师会根据学生不同的程度,设计不同的课程内容,帮助不同背景的学生实现最终的学习目标。

图片

计算机/数学

Joshua老师

10+年经验教学主任

20年导师经验
英国多考局资深合作导师
10+年计算机教研主任


在Alevel/GCSE computerscience领域教学上累积了近20年经验,曾任AQA 、OCR、Edxcel多个考局的考官和出题人,曾领导团队研究不同考局的出题内容和方式,深谙各个考局的出题特点和考试题型。


Joshua导师为多名学生提高了计算机理论与实操方面的考试成绩,为近千位学生提供编程方向的指导与帮助,尤其擅长Python,Java,C++ 等编程语言。

图片

化学

Margaret老师 

英国考局委员会合作/出题人

英国考局委员会合作/出题人
20+年授课经验化学导师
18+年(I)GCSE/Alevel化学系教导主任


Margaret导师是化学学科的资深认证教师和1v1导师,曾担任英国中学化学系教研总监15+年,教学经验均极其丰富,几乎所有辅导过的学生成绩都得到大幅提升,获得学生和家长好评。

图片

物理

Phil老师

Alevel考局考官

20+年1v1授课/1000+课时经验

英国AQA /OCR考局委员会合作/出题人

英国OCR/Edexcel考纲编辑人


Phil导师是在GCSE/Alevel物理领域教学上累积了20多年的经验,现任英国QCR考局的考官, 并担当英国各大考局的考纲编辑人

作为英国多个考局的资深合作导师, 深谙各个考局的出题特点和考试题型。 在Phil导师的帮助下,80%的学生在1-2个月学习期间,物理成绩有了卓越提升。
图片

PPE/英国文学/英语语言/牛剑面试导师

Erik老师

牛津AQA等主流考局合作导师

毕业于牛津大学历史系
与英国多个考试局合作
英国本科面试指导达人、牛剑offer收割机


Erik导师毕业于牛津大学历史系,在(I)GCSE/Alevel/IB地理、历史、数学教学方面都有丰富经验。长期与(I)GCSE/Alevel的牛津AQA等主流考局合作,深谙对每个考局的出题方式与特点。


Erik导师在牛津、剑桥大学面试方面颇有成就,经由Erik导师辅导的同学,都最终100%通过了面试、并斩获牛剑offer!


了解更多莫顿导师内容

欢迎点击下方回顾系列访谈

👇

《走进莫顿导师》系列访谈

莫顿导师专访|对话Alevel考局导师:“物理学很简单,物理学家却不然”

莫顿导师专访|对话考局化学教研主任:“探索感兴趣的学科是一种荣幸”

莫顿导师专访|对话英国中学教材撰写人:“英国大学将使你成为一个更好的人”


作为全球为数不多的剑桥国际CAIE认证线上学校之一
除了一年制Alevel课程外,我们还提供
👇
(I)GCSE/Alevel/IB等国际课程授课
欧美等多个国家低龄留学咨询
留学职业规划、名校申请

图片




伦敦莫顿学院

剑桥国际考局认证线上学校

 

伦敦莫顿学院坐落于英国伦敦温布尔登,致力于培养11+、13+、(I)GCSE、Alevels、IB等各年龄段/不同教育体制下的学生,帮助学生尽早进入并适应英式教育体系,在取得优异的成绩的同时提升综合能力,进入顶尖名校,成为精英人才。



图片



  • 剑桥考局CAIE、英国UCAS、UKRLP认


作为英国本土GCSE/Alevel学校,莫顿学院获得剑桥考局CAIE的官方认证、英国UCAS认证、UKRLP认证提供全学龄段、各主流(I)GCSE/Alevel考局课程


图片


伦敦莫顿学院课程介绍👇

我们的课程包含但不局限于


无需走出国门

伦敦莫顿学院线上课程

在家完成学业即可获得英国学籍!


成为伦敦莫顿学院长期学生让孩子在纯英制教育下,直接接触英国导师,在家即可完成全部学业,获得 英国学校学籍认证+导师推荐信!


我们可以为每位符合要求的学生提供(但不局限于):


英国学籍,莫顿学院学习证明/上课证明
✅大学申请所需的预估分和推荐信
✅符合英国招生官审美的申请文书
✅优秀学生有机会入组导师科研项目等

图片



让孩子在莫顿学院接受纯正英式初高中教育
轻松获得世界名校的offer!

✉️

2023伦敦莫顿学院毕业生Offer榜









图片
图片
图片
图片


向下滑动查看完整榜单


不少莫顿学子短期成绩提升
拿到了梦校Offer
👇

LEO同学

牛津大学PPE Offer


LEO同学在国内国际高中学习,成绩不错,但觉得目前学校能力有限,希望找实力更强的导师,冲击更好的学校。


文科相对是Leo同学的弱项,;学生成绩和知识吸收能力逐渐提升后,英籍PPE背景牛津导师带学生进入自己的项目组做科研,背景得到极大优化;数学遵循更科学的学习方法,成绩前进并一直稳定在A*


入学莫顿后,数学成绩全班第一,预估A*;历史成绩大幅提升,从B上升到A*;英籍导师进行有针对性的TSA考试辅导和面试辅导,最终顺利如愿拿到牛津PPE offer!


图片



Pan同学

帝国理工IC 数学Offer


Pan同学是一位A2阶段的学生,他在英国一所公立学校就读,对于数学一直非常感兴趣,但是涉及到物理部分却让他非常痛苦和无助,考试成绩都不理想:最好的一次成绩只有B。


为了帮助Pan同学快速提高成绩,莫顿学院团队为Pan同学规划了每天的学习方案以及监督他改变做题习惯。


入学莫顿后,物理成绩从B到A*!数学成绩稳定在A*最终拿到梦校帝国理工Offer!


图片


莫顿学子故事分享

👉 学子故事 | 谢谢莫顿学院的老师们让我圆梦UCL!

👉 学子故事 | 莫顿学院,帮我左手985,右手英国G5!

👉 学子故事 | 感谢莫顿,帮我拿到牛津大学编程赛事状元!

👉 学子故事 | 感谢莫顿,三个月物理从C到A*,帮我找回学习自信,冲刺G5名校!


欢迎各位意向同学和家长扫描下方二维码
报名参与试听课、咨询个性化学习方案!
名师课程名额有限!先报先得!
开启英国留学新篇章🎓



图片图片